中国政府网
河南省政府
新乡市人大
新乡市政协
无障碍阅读
|
进入适老模式
|
繁
|
简
首页
凤泉资讯
政务公开
政民互动
魅力凤泉
政务服务
首页
文章栏目
政务公开
政府信息公开
政府信息公开年报
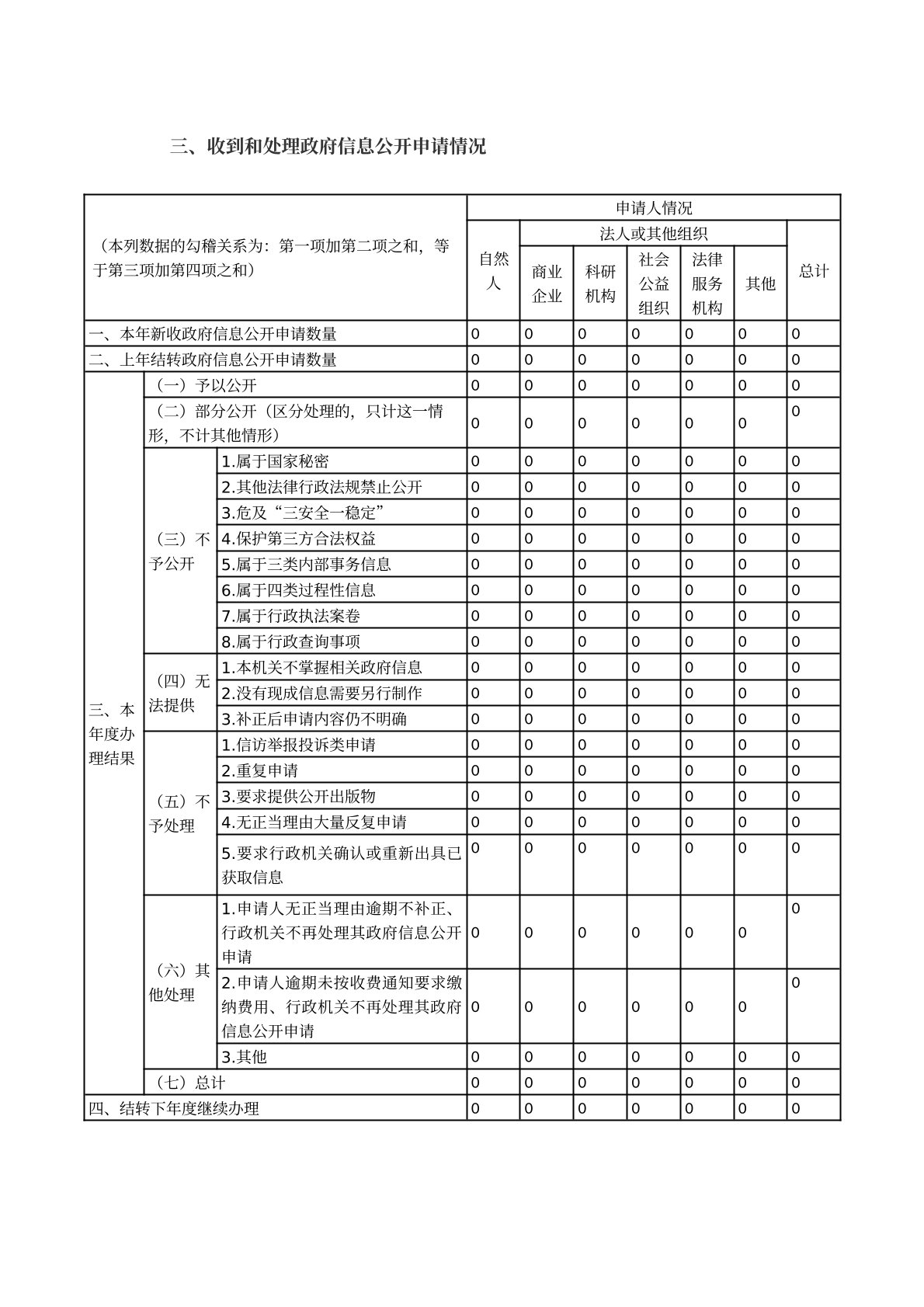
凤泉区潞王坟乡2023年政府信息公开工作年度报告
凤泉区人民政府网站 www.fengquan.gov.cn
时间:
2024-01-30 10:16
浏览量:
上一篇:
凤泉区大块镇2023年政府信息公开工作年度报告
下一篇:
凤泉区宝山西路街道办事处2023年政府信息公开工作年度报告
分享:
链接:
河南省人民政府
新乡市人民政府
省内地市政府门户网站
县(市)区政府网站
相关链接
郑州
洛阳
安阳
濮阳
鹤壁
商丘
许昌
漯河
周口
南阳
三门峡
平顶山
开封
焦作
信阳
济源
驻马店
辉县市
延津县
牧野区
红旗区
长垣市
卫滨区
封丘县
原阳县
获嘉县
新乡县
卫辉市
新乡网
大河网