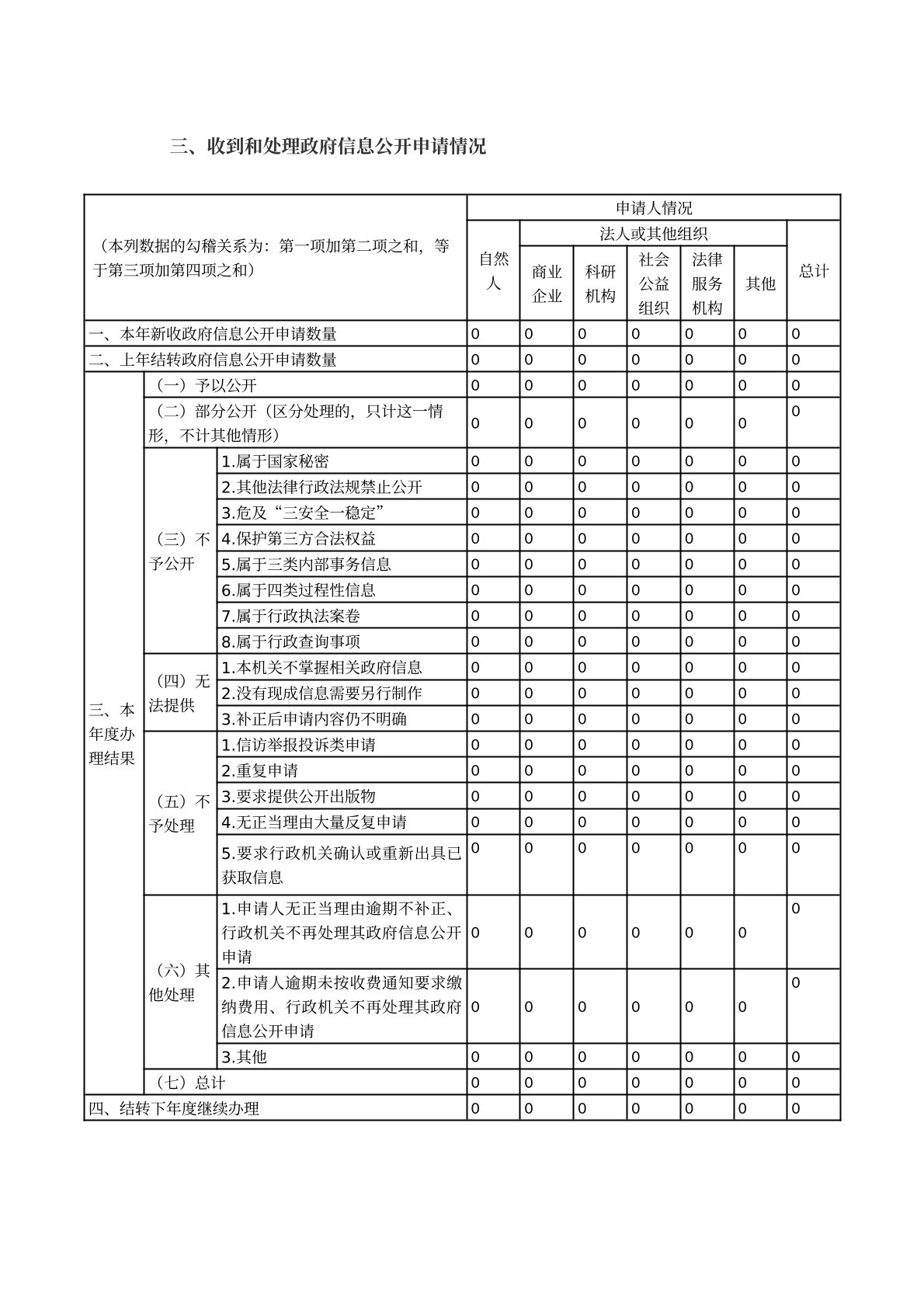
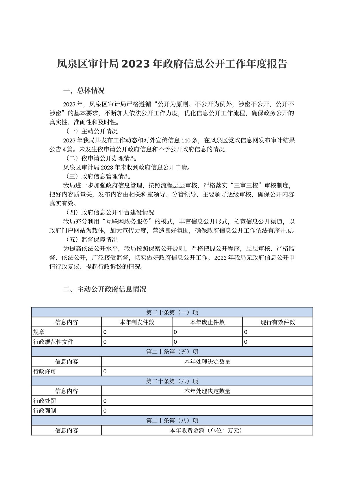
凤泉区审计局2023年政府信息公开工作年度报告

凤泉区人民政府网站 www.fengquan.gov.cn 时间:2024-01-30 10:32 浏览量:
分享: